Here is the full list of Huawei P40 series component suppliers

Huawei
Saturday, 28 March 2020 at 10:42
p40 5
Chinese manufacturing giant, Huawei, recently unveiled the Huawei P40 flagship series. Obviously, Huawei can not do business with many American companies which is a loss on both sides. However, it seems that Huawei does not have any issue with hardware despite the US ban. Recently, we got the full list (in Chinese) of component suppliers for the Huawei P40 series. Recall that the P40 series include Huawei P40, P40 Pro and P40 Pro+.
1 6

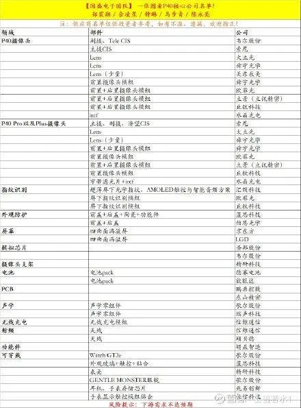
Huawei P40 series component supplier list

CMOS Image Sensor
  • Sony (Japanese) & Weir (Chinese) for Huawei P40
  • Sony (Japanese) for the P40 Pro and P40 Pro+
Camera Module
Lens
  • Daliguang, Shunyu Optics, Kanto Chenmei - all Chinese for Huawei P40
  • Dali Optical and Sunny Optical - all Chinese for the P40 Pro and P40 Pro+
Filters
  • Crystal Optoelectronics (Chinese) for the entire series
Body Material
  • Lansi Technology (Chinese)
Fingerprint sensor
  • Huiding Technology (Chinese), Offi Optics, and Titanium Technology
Display
  • LGD (South Korean) and BOE (Chinese)
Analog Chips
  • Shengbang (Chinese) and Weir
Camera Mounts
  • Jingyan Technology - Chinese
Batteries
  • Xinwanda and Desay batteries - both Chinese
PCBs
  • Pengding Holdings and Dongshan Precision - both Chinese
Acoustic Components
  • GoerTek and AAC Technologies - both Chinese
Wireless Charging Components
  • Xinwei Communication (Chinese)
RF Antenna
  • Xinwei Communication, Shuobeide, and Lingzhizhizhu - all Chinese companies
Components for Wearable Compatibility
  • GoerTek, Lansi Technology, Jingyan Technology, Zhaoyi Innovation, and Changxin Technology.
We can see from the list that a huge chunk of the components come from Chinese suppliers. After using Samsung's display for the Mate 30 series, Huawei dumped Samsung this time. Recall that Chinese display maker, BOE shot into limelight after Huawei used its flexible display for some of the Huawei Mate 20 series. Previously, Huawei Mate X and Mate Xs foldable phones also come with BOE display. What do you think about this list? Let us know your thought in the comment section below
loading

Loading