Honor MagicOS April Update Brings New AI Features and Customization Options

Honor
Tuesday, 14 April 2026 at 09:25
Honor-MagicOS
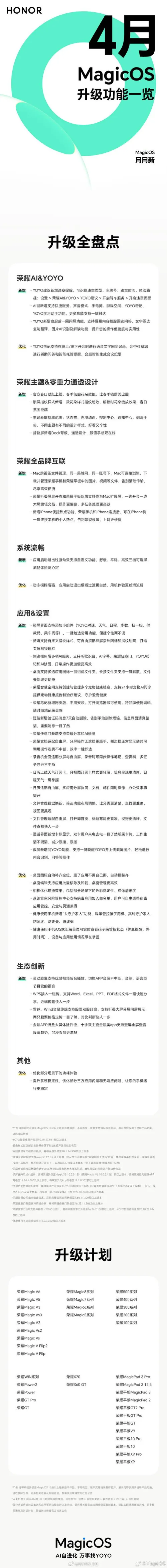
Honor just pushed the April update for MagicOS, and it's a mixed bag of practical tools and aesthetic touches. Nothing groundbreaking — but several additions that regular users will actually notice. The YOYO assistant gets smarter, the sidebar gets more useful, and the fingerprint screen gets flowers. Seriously.
Honor-phone1-1

5 Key Takeaways:

  • YOYO assistant now includes a traffic violation reminder — a practical, locally relevant feature that goes beyond typical assistant tasks
  • Mac cross-device file management is new, letting Honor device users transfer and manage files between their phone and Mac computers without third-party tools
  • The AI sidebar expands with music recognition and real-time AI subtitles — two additions that improve everyday media use
  • Customizable transition animations are now available, giving users control over how apps open and close for a more personalized interface feel
  • Spring Series wallpapers and flower-themed fingerprint animations round out a seasonal visual refresh across the OS

YOYO Gets a Practical Upgrade

Traffic violation reminders inside YOYO is an unexpectedly useful addition. It's the kind of feature that sounds minor until you actually need it — and then you wonder why it wasn't there before.
90e1b75dgy1ic5912rwokj20j680fe81
YOYO has been Honor's attempt to build an assistant that handles real daily tasks rather than just answering questions. Adding vehicle status notifications moves it further in that direction. It's not Siri or Google Assistant territory yet, but it's getting more practically useful with each update.

Mac File Management Is Overdue

Cross-device file management with Mac is a genuinely welcome addition for anyone running a mixed ecosystem. Moving files between an Android phone and a Mac has always required workarounds — third-party apps, cloud storage, or cables with extra steps.
Honor is streamlining that directly inside MagicOSYOYO assistant features. It won't replace dedicated tools for heavy users, but for quick transfers and basic file access, this removes real friction.
90e1b75dgy1ic5912ne9pj20j64zvqof

The Sidebar Is Getting Smarter

AI music recognition and real-time AI subtitles joining the sidebar are solid additions. Music recognition is familiar territory — Shazam proved the market years ago. Having it baked into the sidebar means no app-switching.
The AI subtitles feature is more interesting. Real-time subtitle generation for media is increasingly useful, especially for content in other languages or noisy environments. Whether Honor's implementation keeps up with fast speech will determine how much daily use it actually gets.

Visual Refresh

Spring Series wallpapers and flower animations on the fingerprint unlock screen are small touches. But they show Honor is paying attention to the seasonal feel of the OS — something that often gets ignored in Android updates. Customizable transition animations add another layer of control for users who like their phone to feel personal rather than generic.
A solid, functional update. Nothing that rewrites MagicOS — but a lot of small things done right.
loading

Loading